来自黄芪的植物源性细胞外囊泡,正在重新定义“补气”的生物学内涵
口服植物来源囊泡样纳米颗粒正逐渐成为生命科学领域的重要研究方向。越来越多研究表明,植物细胞能够分泌纳米级囊泡结构,这些囊泡不仅携带蛋白质、脂质和RNA等活性分子,还能够跨物种参与细胞间信息传递。来源于传统中药黄芪(Astragalus membranaceus)的囊泡样纳米颗粒因此受到关注。相关研究发现,这类天然纳米结构能够在胃肠环境中保持稳定,并参与调节肠道屏障、炎症反应及能量代谢过程,为未来人体健康干预提供新的研究路径。
在科研文献中,这类结构通常被称为植物来源细胞外囊泡(Plant-derived extracellular vesicles, PDEVs)或囊泡样纳米颗粒(Vesicle-like nanoparticles, VLNs)。由于其结构和功能与哺乳动物外泌体具有相似特征,因此在很多研究和科普语境中也被称为“植物外泌体”。
01 研究背景:植物源性细胞外囊泡成为天然健康干预新载体
细胞外囊泡是细胞释放的纳米级脂质双层膜颗粒,其直径通常在30–200 nm之间。它们能够携带多种生物活性分子并参与细胞间信号传递,在免疫调节、代谢调控以及组织修复等生理过程中发挥重要作用[1]。

(图1)细胞外囊泡的生物发生和释放
过去十余年,哺乳动物来源囊泡被广泛研究,但其临床应用仍面临生产成本高、来源有限以及规模化制备困难等问题。相比之下,植物来源囊泡具有来源丰富、稳定性高和口服安全性良好等优势,因此逐渐成为新的研究热点[2]。
早期研究已经证明,植物来源纳米囊泡能够在动物体内发挥明显的生物学效应。例如,姜来源纳米颗粒在小鼠炎症性肠病模型中显著降低结肠炎症评分,并减少炎症因子表达[3]。另一项研究发现,葡萄来源囊泡能够促进肠道干细胞增殖,并增强肠道屏障修复能力[4]。这些研究首次证明植物囊泡不仅能够在胃肠道环境中稳定存在,还能够被肠道细胞摄取并发挥生物调节作用。
在这一背景下,来源于传统补气中药黄芪的囊泡样纳米颗粒逐渐进入科研视野。黄芪在中医药中被广泛用于增强机体抵抗力和改善体力状态,而现代研究则开始从纳米囊泡层面探索其新的作用机制。
02 重磅研究:黄芪囊泡纳米样颗粒改善机体能量代谢状态
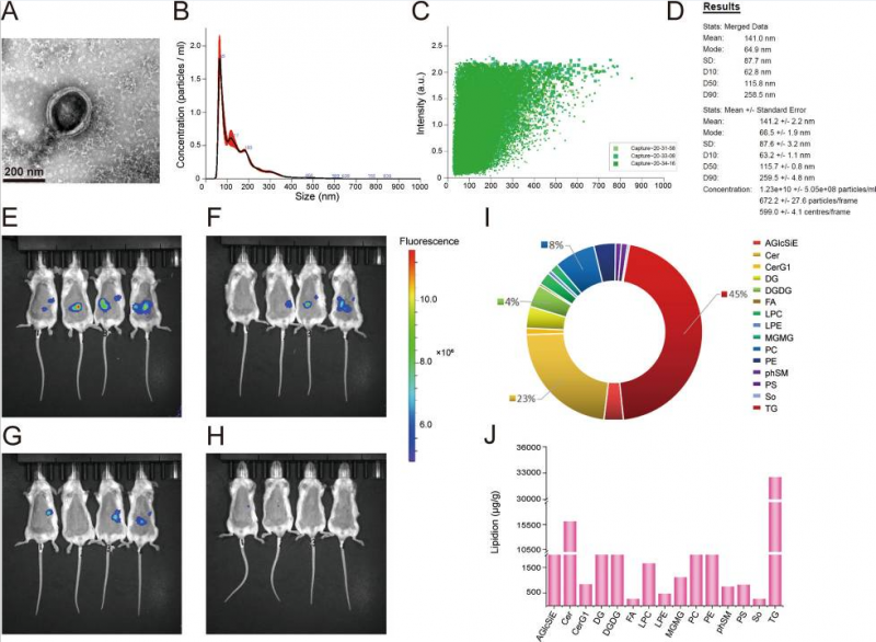
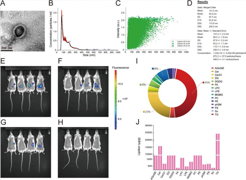
发表于《Journal of Nanobiotechnology》的研究对黄芪囊泡样纳米颗粒进行了系统分析。研究人员从黄芪根部提取出囊泡样纳米颗粒(AR-VLNs),并通过透射电镜和纳米颗粒跟踪分析确认其平均粒径约为 141.0 nm(范围约 62.8–258.5 nm),具有典型脂质双层膜结构及浓度约 1.23×10¹⁶ 颗粒/毫升[5]。

(图2)AR-VLNs的表征和体内分布。A图为AR -VLNs 的代表性透射电镜图像。B-D图为AR-VLNs 的浓度和强度分布。E-H图为体内分布的红外成像(给药后 1 小时、3 小时、4 小时、6 小时)。I图为AR-VLNs 的脂质组成。J图为AR-VLNs 的脂质含量 。
在快速眼动睡眠剥夺小鼠模型中,研究发现睡眠剥夺会导致明显的体力下降与代谢紊乱。实验结果显示,模型小鼠抓握力明显下降,而经黄芪来源囊泡样纳米颗粒干预后,抓握力和自主活动能力均显著恢复。值得注意的是,高剂量黄芪来源囊泡样纳米颗粒组(AVH)在行为学测试中的恢复效果明显优于同剂量传统黄芪提取物组(AH)[5]。

(图3)AR-VLNs增强了REM睡眠剥夺小鼠的行为学与体能指标。A图为不同组别小鼠的抓握力(n = 8)。B图为不同组别小鼠在旷场实验中的位移行为(n = 8)。C图为不同组别小鼠在跑步机电击实验中的位移行为(n = 8)。D图为不同组别小鼠在跑步机实验中的位移行为(n = 8)。E 图为REM睡眠剥夺小鼠的脉搏显著降低,而AR-VLNs治疗后脉搏增强(n = 8)。
进一步检测氧化应激指标发现,睡眠剥夺小鼠血清中丙二醛(MDA)水平显著升高,而抗氧化酶超氧化物歧化酶(SOD)活性明显下降。经过黄芪来源囊泡样纳米颗粒干预后,MDA水平明显下降,SOD活性显著提高,同时细胞能量分子ATP水平得到恢复。研究结果显示,在睡眠剥夺模型中,小鼠体内ATP含量明显下降,而黄芪来源囊泡样纳米颗粒能够显著提升ATP水平并改善能量代谢状态,其调节效果优于等剂量传统黄芪提取物组[5]。研究者认为,这一结果提示黄芪来源囊泡样纳米颗粒在改善线粒体能量代谢方面具有更高效率。

(图4)AR-VLNs增强了REM睡眠剥夺小鼠的氧化应激与能量代谢指标。F图为不同组别小鼠的脂质氧化指标MDA水平(n = 8)。G图为不同组别小鼠的抗氧化指标SOD水平(n = 8)。H图为剥夺快速眼动睡眠的小鼠体内 ATP 含量显著降低,而AR-VLNs治疗的小鼠体内 ATP 含量升高(n = 8)。
03 肠道屏障修复:维持机体稳态的重要基础
肠道屏障是维持人体免疫与代谢稳态的重要结构。屏障功能受损会导致炎症反应增强,并进一步影响机体整体健康状态。
研究者在动物实验中发现,睡眠剥夺小鼠的结肠长度明显缩短,提示肠道炎症反应加重。而在接受黄芪来源囊泡样纳米颗粒干预后,小鼠结肠长度明显恢复至接近正常水平[5]。
在组织学观察中,HE染色结果显示模型组小鼠出现肠绒毛融合、隐窝结构破坏以及炎症细胞浸润等典型损伤表现,而黄芪来源囊泡样纳米颗粒干预后肠绒毛结构明显恢复,炎症浸润显著减少。透射电镜进一步证实,睡眠剥夺会导致肠道微绒毛结构消失,而经过囊泡干预后微绒毛排列重新恢复完整[5]。

(图5)AR-VLNs修复人结直肠腺癌细胞(CACO-2)的肠道紧密连接。A图为人结直肠腺癌细胞(CACO-2)的细胞双侧ALP指数比值。B图为人结直肠腺癌细胞(CACO-2)的细胞FD-4通透性指数。C图为不同组别人结直肠腺癌细胞(CACO-2)的细胞TEM图像代表性图像。
炎症因子检测同样显示明显变化。实验结果表明,黄芪来源囊泡样纳米颗粒能够显著降低肠道炎症因子IL-1β、IL-6和TNF-α的表达水平。研究认为,这种抗炎作用与肠道屏障结构恢复密切相关,从而帮助维持肠道微环境稳定[5]。

(图6)AR-VLNs修复了REM睡眠剥夺小鼠的肠道屏障。A图为不同组别小鼠结肠组织的代表性图像。B图为结肠长度统计。C图为不同组别小鼠结肠组织的HE染色代表性图像。D图为不同组别小鼠结肠组织的TEM图像代表性图像。E图为肠道炎症因子(IL-1β、IL-6 和 TNF-α)水平。
04 代谢调控:多通路协同影响机体代谢网络
为了进一步阐明黄芪来源囊泡样纳米颗粒的作用机制,研究人员对小鼠血清和肠道样本进行了靶向代谢组学分析。结果显示,睡眠剥夺会导致多种氨基酸水平发生明显变化,而黄芪来源囊泡样纳米颗粒干预能够显著调节这些异常代谢物[5]。
通路富集分析表明,差异代谢物主要集中在氨基酸tRNA生物合成、谷胱甘肽代谢以及色氨酸代谢等通路。这些代谢网络在机体抗氧化防御、神经递质合成以及能量代谢调节中发挥重要作用[5]。

(图7)不同组别小鼠的代谢池谱
研究者指出,黄芪来源囊泡样纳米颗粒可能通过同时影响多个代谢通路,从而在系统层面改善机体在应激状态下出现的代谢紊乱。这种“多靶点协同调节”的特点,也与传统中药整体调节的理论相吻合。
05 吸收效率:纳米囊泡结构提高生物利用度
植物来源囊泡的天然纳米结构被认为是其发挥生物学作用的重要基础。研究人员利用近红外荧光标记技术追踪黄芪来源囊泡样纳米颗粒在体内的分布情况。结果显示,在灌胃给药1小时后即可在小肠黏膜观察到明显荧光信号,并在6小时左右达到吸收峰值,说明AR-VLNs在胃肠道具有可观的局部富集和延时分布特征[5]。

(图8)AR-VLNs的表征和分布。A图为AR -VLNs的代表性透射电镜图像。B-D图为AR-VLNs的浓度和强度分布。E-H图体内分布的红外成像(给药后1小时、3小时、4小时、6小时) 。I图为AR-VLNs的脂质组成。J图为AR-VLNs的脂质含量 。
进一步研究表明,这类囊泡能够通过网格蛋白介导的内吞作用进入肠道上皮细胞,从而实现活性物质的细胞内递送。相比传统植物提取物需要经过胃肠降解和微生物代谢,囊泡结构能够保护内部活性成分,并显著提高其跨膜吸收效率。
06 人体健康应用潜力:天然纳米囊泡的多维调节价值
随着研究不断深入,植物来源细胞外囊泡逐渐被认为是一类具有广泛健康应用潜力的天然纳米结构。首先,在免疫调节方面,植物囊泡能够被免疫细胞摄取并参与炎症信号通路调节[2]。由于黄芪本身具有免疫调节作用,其囊泡形式可能进一步增强这种生物学活性,从而在免疫相关的健康促进方面具有研究价值[5]。


(图9)肠道巨噬细胞和LGR5干细胞摄取口服的食用植物来源的类外泌体纳米颗粒
其次,在肠道健康领域,黄芪来源囊泡样纳米颗粒通过修复肠道屏障结构和降低炎症因子水平,表现出良好的抗炎和屏障保护作用。这提示其在维持肠道微生态稳态以及促进消化系统健康方面具有潜在价值[5]。
此外,通过调节氨基酸代谢和线粒体能量代谢,黄芪来源囊泡样纳米颗粒可能参与机体抗氧化防御与能量稳态调节。随着植物黄芪来源囊泡样纳米颗粒研究不断发展,这类天然纳米囊泡有望成为连接传统天然药物与现代精准营养的重要研究方向[2,5]。
07 应用实践:泓九生命科学研究院的攻坚路径
在科研成果逐渐积累的同时,如何将黄芪来源纳米囊泡技术从实验室研究转化为可规模化应用的功能原料,也成为行业关注的重要问题。近年来,一些科研机构开始尝试将植物源性细胞外囊泡技术引入产业化体系之中。
以泓九生命科学研究院为例,其科研核心EXOPAYLOAD团队围绕植物源性细胞外囊泡(Plant-derived extracellular vesicles, PDEVs)的分离纯化、结构稳定与规模化制备等关键技术展开系统研究,并参与推动《植物源性细胞外囊泡分离纯化工艺技术规范》等行业技术标准的制定工作,从而为植物源性细胞外囊泡原料的质量控制和规模化生产提供技术依据与工艺参考。
在此过程中,团队进一步提出了“超智载纳米囊泡”(Ultra-Intelligent Cargo Nanovesicles, UICN)这一技术概念,并将其打造为新一代植物源性细胞外囊泡功能原料的专属品牌UICN®。该品牌的创立旨在定义一类通过标准化工艺制备、具备高活性荷载效率与稳定结构特征的植物源性囊泡产品,为后续产业转化中的品质区分与市场识别提供统一标识。
在此基础上,研究院进一步将相关科研成果向产业端转化,通过技术赋能山西原生肽科技有限公司,建立药食同源植物源性细胞外囊泡的规模化生产体系。相关资料显示,在该技术体系支持下,山西原生肽已获得国内行业首个“黄芪制品(黄芪外泌体)”食品生产许可资质,这标志着黄芪来源细胞外囊泡相关技术开始从实验室研究阶段迈向实际产业化应用阶段。
这一产业化路径也为植物源性细胞外囊泡领域提供了新的实践样本:以科研机构为技术核心,通过标准化分离纯化工艺、稳定化制备体系以及质量控制体系的建立,使药食同源植物中的天然囊泡结构能够在保持活性和结构完整性的前提下,实现规模化生产与产品开发。随着相关技术体系的不断完善,黄芪等传统药食同源植物中的细胞外囊泡资源,有望在未来健康食品与功能营养领域发挥更广泛的应用价值。
参考文献
[1] María Yáñez-Mó, Pia R.-M. Siljander, Zoraida Andreu, Bedina-Zavec A, Borràs FE, Buzás EI, Buzas K, et al. Biological properties of extracellular vesicles and their physiological functions. Journal of Extracellular Vesicles. 2015 May 14;4:27066. doi: 10.3402/jev.v4.27066. PMID: 25979354; PMCID: PMC4433489.
[2] Jingyao Mu, Xiaoying Zhuang, Qilong Wang, Hong Jiang, Zhong-Bin Deng, Baomei Wang, Lifeng Zhang, Sham Kakar, Yan Jun, Donald Miller, Huang-Ge Zhang. Interspecies communication between plant and mouse gut host cells through edible plant derived exosome-like nanoparticles. Molecular Nutrition & Food Research. 2014 Jul;58(7):1561–1573. doi: 10.1002/mnfr.201300729. Epub 2014 May 19. PMID: 24842810; PMCID: PMC4851829.
[3] Mingzhen Zhang, Emilie Viennois, Meena Prasad, Yunchen Zhang, Lixin Wang, Zhan Zhang, et al. Edible ginger-derived nanoparticles: a novel therapeutic approach for the prevention and treatment of inflammatory bowel disease and colitis-associated cancer. Biomaterials. 2016 Jun 9;101:321–340. doi: 10.1016/j.biomaterials.2016.06.018. PMID: 27318094; PMCID: PMC4921206.
[4] Songwen Ju, Jingyao Mu, Terje Dokland, Xiaoying Zhuang, Qilong Wang, Hong Jiang, Xiaoyu Xiang, Zhong-Bin Deng, Baomei Wang, Lifeng Zhang, Mary Roth, Ruth Welti, James Mobley, Yan Jun, Donald Miller, Huang-Ge Zhang. Grape exosome-like nanoparticles induce intestinal stem cells and protect mice from DSS-induced colitis. Molecular Therapy. 2013 Jul;21(7):1345–1357. doi: 10.1038/mt.2013.64. Epub 2013 Jun 11. PMID: 23752315; PMCID: PMC3702113.
[5] Yue Yuan, Wenjing Gao, Gao Y, Zhang Q, Shi Y, Zhang N, Song G, Hu L, Jiang Y, Liu J, Ren J. Astragali radix vesicle-like nanoparticles improve energy metabolism disorders by repairing the intestinal mucosal barrier and regulating amino acid metabolism in sleep-deprived mice. Journal of Nanobiotechnology. 2024 Dec 19;22(1):768. doi: 10.1186/s12951-024-03034-x. PMID: 39696385; PMCID: PMC11658387.
本站部分内容来源于网络,转载目的在于传递更多信息,并不代表本网赞同其观点和对其真实性负责,本网站无法鉴别所上传图片或文字的知识版权,如果侵犯,请及时通知我们,本网站将在第一时间及时删除,不承担任何侵权责任。
